
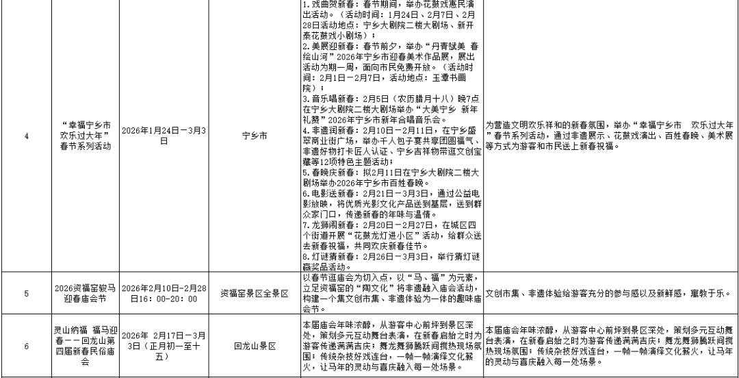
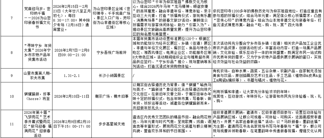
还有十几天过年,过年假期去哪逛?请收下这份长沙过年·庙会市集指南。

连续六天,狂欢不停!作为国家级非物质文化遗产,火宫殿新春庙会不仅是长沙人记忆里的年味与温情,更是一次沉浸式的文化体验。

六日流转,每日有主题,全天有活动:
除夕|守岁迎旺火点头香,跨年仪式感拉满;
初一|书法名家开笔纳福,把“福”气带回家;
初二|迎财神、逛市集,财运文创两手抓;
初三|玩投壶、看表演,非遗也能很有趣;
初四|乐队表演、潮玩互动,传统年年轻过;
初五|巡游祈福接财气,讨得新年好彩头。

更多精彩等待揭晓,敬请期待!这个春节,快带上家人朋友来火宫殿,一起逛玩新春大庙会,找回最有温度的春节记忆!

时间:2026年2月16日-2月21日
地点:火宫殿(坡子街店)

省级文保陶公庙㮾梨庙会好戏连台!舞龙舞狮助阵,湘绣剪纸展艺,灯谜集章互动,云端尽享非遗年味。



以长沙市湘剧保护传承中心送戏下乡的湘剧折子戏为核心打造沉浸式演出,活跃现场气氛,尽享年味。

时间:2026年2月28日上午10点、下午2点30分;3月1日上午10点、下午2点30分
地点:陶公庙广场和古戏楼

一场穿越大汉的湖湘专属新春文化盛宴!和辛追一家人一起赏大汉百戏、赚大汉岁利、逛大汉灯会、吃湘当有味的美食!昼看狮王呈祥、高跷财神贺岁、斗鸡、非遗手偶热闹民俗场面荟萃,夜赏万盏华灯点亮,首个最大规模汉风花灯街、中南地区最大马踏飞燕·九曲灯阵等十大灯阵璀璨夜空,祈愿新岁安康胜意!

百场好戏连台不停:辛追汉韵,千年回响。傩舞起,鸿运盛!非遗傩戏传递祈福心愿。汉代踏鼓舞翩跹登场,衣袂飞扬复刻大汉盛景。更有变脸、喷火、醒狮、飞刀、金枪刺喉……100+场精彩演艺轮番上阵,不停歇。


时间:2026年2月17日-3月3日9:00-22:00
地点:长沙世界之窗

以春节逛庙会为切入点,以“马、福”为元素,立足资福窑的“陶文化”,将非遗融入庙会活动,构建一个集文创市集、非遗体验为一体的趣味庙会节。

独具特色的篝火舞蹈精彩上映,夜色撩人,火舞当空,这一刻你只想放飞自我。财神骑马送福,马年财源滚滚来!和财神一起开心地摇骰子,赢福气。


马踏祥云,龙腾九空、象王行、非遗打铁花、苗族篝火晚会多种节目轮番上映。

时间:2026年2月10日-2月28日16:00-20:00
地点:资福窑景区全景区

年货集市活动设置标准展位120个。根据区域和功能划分为经开区展区、乡镇(街道)展区、非遗与年俗文化展区、餐饮区、食品与特色小吃区、湘西风情区、电商企业区、功能服务区等8大特色区域。活动期间组织企业与雅斯超市商品供应签约、“宁乡珍品”推介、现场营销等系列活动,打造沉浸式年货购物体验。

时间:2026年2月7日-2月8日9:00-21:00
地点:宁乡吾悦广场前坪
先介绍这么多,还有更多庙会市集活动,戳下方图片查看:




